
报名须知
一、报名条件
身体健康、无大的生理、心理疾病,行动方便,年龄在50周岁以上,能坚持学习的离退休干部、职工和社会老年人,开学一周后名额未满班级45周岁以上人员可以报名。年龄在80周岁以上(含)的老同志来校学习须签订安全协议。
二、报名时间
网上报名:8月19日至9月4日;现场报名:8月29日至9月4日,每天上午8:00-11:30,下午3:00-5:30。因故不能按期报名的,可随时报名。
三、报名方式
各班实行限额报名,报满为止。
1、网上报名:电脑或手机上打开“六安老年大学”网站首页,点击“网络报名平台入口”。进行以下操作:第一步:仔细阅读报名须知,然后在下方“我已仔细阅读并同意遵守”前方框内打“√”,然后点击“开始报名”按钮。第二步:填写姓名、身份证和验证码后点击“下一步”。第三步:填写详细资料后点击“下一步”。第四步:选择班级。先选择系,之后选择课程,然后点击班级后方的选择按钮来选择报名班级(若选择错误可在下方点击取消按钮来取消所报班级)。第五步:直接使用网银网上缴费。后会收到“报名成功”短信提醒。
2、现场报名:到老年大学现场报名时,老学员携带学员卡,新学员携带二代身份证,填写登记表在窗台办理即可。
四、收费标准
依据市物价局、财政局(六价费[2010]35号)文件,按学期收学费。一学期16个教学周,每周每门课上一个半天(其中电脑课每周上两个半天)。戏剧、音乐、乒乓球、乐器类:每人每学期学一门课程70元;数码电子钢琴,古筝、扬琴、烹饪,每人每学期学一门课程80元;电脑类,每人每学期学一门课程160元;远程教育,每人每学期学一门课程40元。其余课程每人每学期学一门课程60元。另根据市六部门联合通知(六老字[2011]35号)规定,离退休人员上老年大学的学费,单位应给予报销。新学员需交8元制卡费。
五、开学上课时间
9月5日(星期一)
六、每天上课时间
国庆节前 上午8:30-10:30 下午3:00-5:00
国庆节后 上午8:30-10:30 下午2:30-4:30
七、注意事项
1、报名时要认真阅读招生简章,填写登记表信息项目不能缺项。
2、报名注册缴费后,一律不办理退学退费手续。原则上不允许调换班,特殊情况经教务处同意后,只允许在开学两周内予以调换,一个班级只能调换一次。开学两周后,不允许调班、串班、转让他人上课或试听等。
3、退学相关规定:报名人数少于20人(不含20)的班级,不开班,所收学费在开学后第二周退还报名者或转换其他课程。
4、学习用品(纸、笔、球拍、相机、二胡等)自备,课本书、辅导材料等由任课教师推荐,学员自行购买。
5、参加学习的老学员要根据身体情况到校听课。校内校外要注意安全,发生意外,自行负责。
八、乘车路线示意图和咨询电话
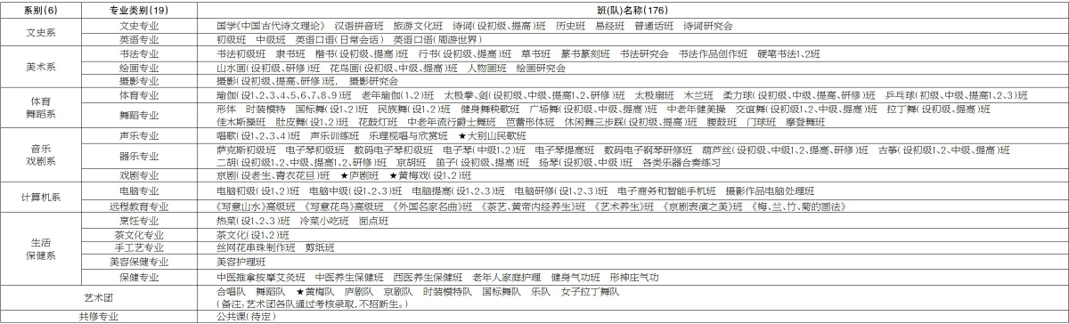
2016年秋季学期专业课程设置
