2018年11月14日2/4  
文章导航
1.
智志相扶 产业富民——安徽工业大学帮扶西河口乡红石岩村开展产业脱贫攻坚侧记
2.
中央生态环境保护督察“回头看”交办六安市信访件 (第十三批)
3.
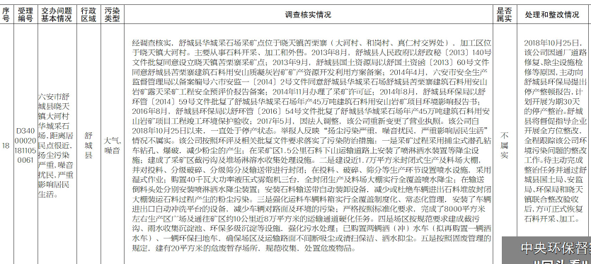
群众信访举报转办和边督边改公开情况一览表(第六批 2018年11月13日)
4.
我市举办食品安全快速检测技能竞赛
5.
椿树镇 田园综合体带动休闲农业快速发展
6.
对长辈传播养生谣言要学会有话好好说
7.
合肥陈大爷书法送格力 讲述二十多年格力故事
8.
便民
上一期
上一版
上一篇
下一期
下一版
下一篇
收藏
打印
版面导航
|
标题导航
|
返回首页
|
选择其他日期报纸
群众信访举报转办和边督边改公开情况一览表(第六批 2018年11月13日)
选择年月
1900
1901
1902
1903
1904
1905
1906
1907
1908
1909
1910
1911
1912
1913
1914
1915
1916
1917
1918
1919
1920
1921
1922
1923
1924
1925
1926
1927
1928
1929
1930
1931
1932
1933
1934
1935
1936
1937
1938
1939
1940
1941
1942
1943
1944
1945
1946
1947
1948
1949
1950
1951
1952
1953
1954
1955
1956
1957
1958
1959
1960
1961
1962
1963
1964
1965
1966
1967
1968
1969
1970
1971
1972
1973
1974
1975
1976
1977
1978
1979
1980
1981
1982
1983
1984
1985
1986
1987
1988
1989
1990
1991
1992
1993
1994
1995
1996
1997
1998
1999
2000
2001
2002
2003
2004
2005
2006
2007
2008
2009
2010
2011
2012
2013
2014
2015
2016
2017
2018
2019
2020
2021
2022
2023
2024
2025
2026
年
1
2
3
4
5
6
7
8
9
10
11
12
月
<
2018年11月
>
周一
周二
周三
周四
周五
周六
周日
29
30
31
1
2
3
4
5
6
7
8
9
10
11
12
13
14
15
16
17
18
19
20
21
22
23
24
25
26
27
28
29
30
1
2
3
4
5
6
7
8
9
六安新闻网
系列频道
首页
六安新闻
六安概况
旅行六安
视频六安
少儿才艺
小 记 者
图片新闻
深度报道
科教育人
财经报道
名 人 馆
版权声明:本网尊重知识产权,任何单位、组织或个人转载本网站所发布的内容时必须注明作者信息及出处,且未经许可不得用于任何商业行为。关于版权问题,本网保留依法 追究转载者法律责任的权利。特此声明。
中共六安市委宣传部主办 承办:皖西日报社
皖西日报社 版权所有 未经书面允许不得转载信息内容、建立镜像
投稿电话:0564-3284422 投稿邮箱:news@lanews.gov.cn 经营许可证编号:皖ICP备06002640号
智志相扶 产业富民——安徽工业大学帮扶西河口乡红石岩村开展产业脱贫攻坚侧记⊙中央生态环境保护督察“回头看”交办六安市信访件 (第十三批)⊙群众信访举报转办和边督边改公开情况一览表(第六批 2018年11月13日)⊙我市举办食品安全快速检测技能竞赛⊙椿树镇 田园综合体带动休闲农业快速发展 ⊙对长辈传播养生谣言要学会有话好好说⊙合肥陈大爷书法送格力 讲述二十多年格力故事⊙便民⊙⊙⊙⊙⊙⊙⊙⊙⊙⊙⊙⊙⊙⊙⊙⊙⊙⊙⊙⊙⊙⊙⊙⊙⊙⊙⊙⊙⊙⊙⊙⊙⊙⊙⊙⊙⊙⊙⊙⊙⊙⊙⊙⊙⊙⊙⊙⊙⊙⊙⊙⊙⊙⊙⊙⊙⊙⊙⊙⊙⊙⊙⊙⊙⊙⊙⊙⊙⊙⊙⊙⊙⊙⊙⊙⊙⊙⊙⊙⊙⊙⊙⊙⊙⊙⊙⊙⊙⊙⊙⊙⊙⊙